券业大并购!国信证券拟发行股份购买万和证券96.08%股份,明日复牌
炒股就看金麒麟分析师研报,权威,专业,及时,全面,助您挖掘潜力主题机会!
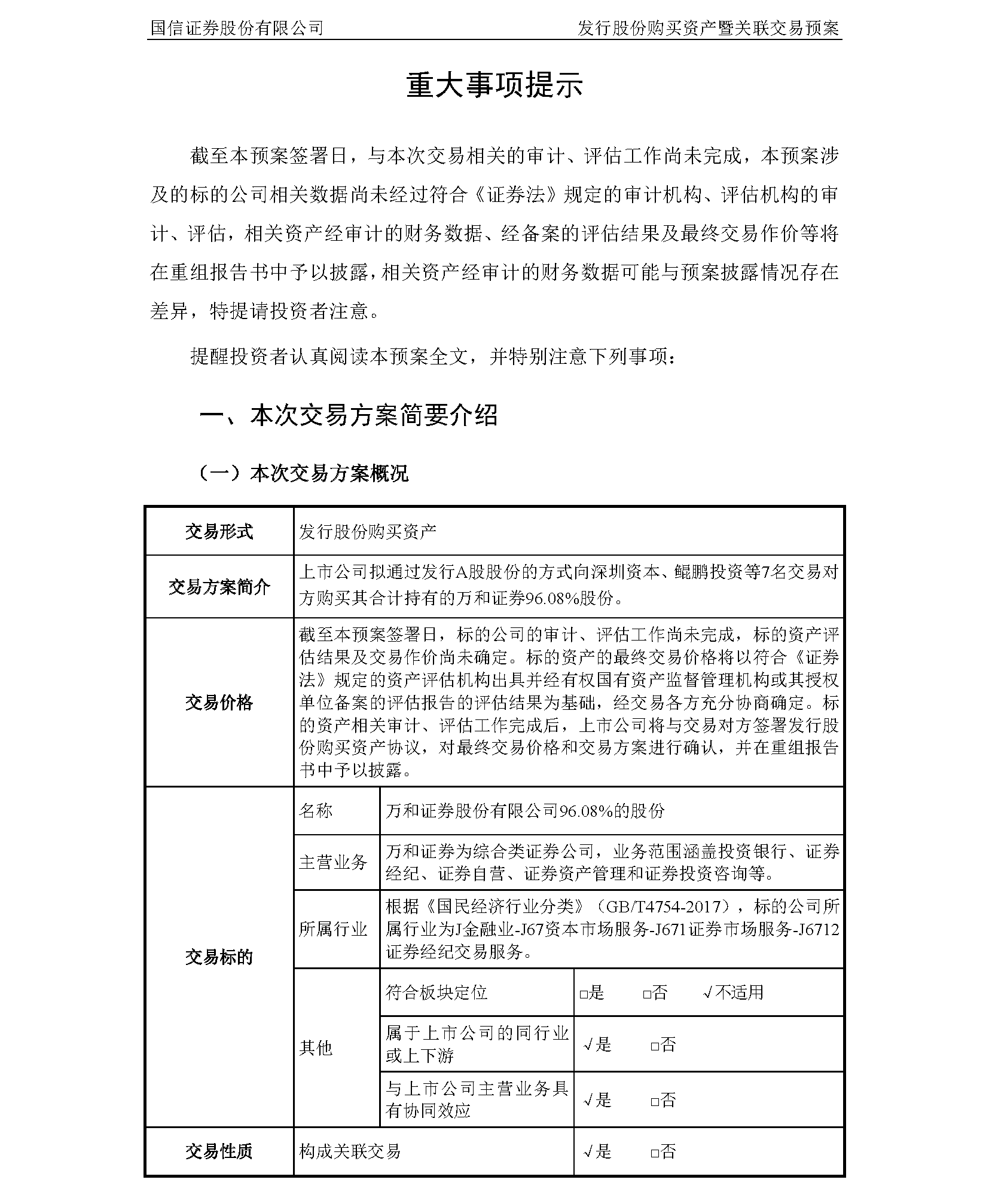
9月4日晚间,国信证券(002736.SZ)发布发行股份购买资产暨关联交易预案,拟通过发行A股股份方式向深圳资本、鲲鹏投资、深业集团、深创投、远致富海十号、成都交子、海口金控购买其合计持有的万和证券96.08%的股份。
截至公告签署日,与本次交易相关的审计、评估工作尚未完成,标的资产评估结果及交易作价尚未确定。交易完成后,万和证券将成为国信证券控股子公司。国信证券股票将于2024年9月5日(星期四)开市起复牌。

据财联社报道,记者向国信证券进一步了解到,本次交易完成后,对于业务整合、万和定位、人员安排、收购资金等各有安排:
一是业务整合方面,本次交易完成后,国信证券将凭借在管理能力、市场声誉、经营业务等方面的优势,充分利用上市公司在证券研究、产品开发、信息技术及风险控制等方面的经验,结合万和证券注册在海南自贸港的政策优势,对万和证券的资产管理、自营投资、投资银行、财富管理等业务条线进行专业化整合,将万和证券打造成海南自贸港在跨境资产管理等特定业务领域具备行业领先地位的区域特色投行;
二是对万和证券的定位方面,本次交易完成后,万和证券将作为国信证券的控股子公司。国信证券将利用万和证券注册在海南的优势,将万和证券打造成海南自由贸易港在跨境资产管理等特定业务领域具备行业领先地位的区域特色投行,实现国信证券国际业务与金融创新业务的快速发展;
三是人员安排上,国信证券将结合资产与业务整合情况,根据“人随资产走、人随业务走”的原则,在与员工充分沟通、尊重员工意愿的基础上,对万和证券各业务线条员工的所在机构、岗位进行调整,完成与业务调整配套的组织机构调整及人员调整;
四是资金安排上,参照监管要求,国信证券将对万和证券的财务预决算、绩效考核、薪酬管理纳入上市公司管理,对万和证券的会计核算体系、财务管理体系和内部控制体系进行管理和优化,提升其财务核算及管理能力。
此前,国信证券因公布拟收购万和证券事项备受市场关注。
8月21日晚间,国信证券发布公告称,公司正在筹划发行股份购买万和证券股份有限公司资产事项。因该事项尚存不确定性,为维护投资者利益,公司股票自2024年8月22日开市时起停牌,预计在10个交易日内披露交易方案,最晚于2024年9月5日复牌。
公告指出,国信证券与深圳市资本运营集团有限公司签署了《意向性合作协议》,拟以发行股份的方式购买万和证券总股本53.09%的股份。万和证券注册资本为22.73亿元。交易双方将进一步协商具体交易方案,最终以正式协议为准。
公开资料显示,国信证券前身是1994年6月30日成立的深圳国投证券有限公司,公司总部设在深圳,是华南老牌大型综合性券商。
国信证券半年报显示,2024年上半年实现营收77.57亿元,同比下降5.49%;归属于上市公司股东的净利润为31.39亿元,同比下降12.56%。


各业务板块来看,国信证券投行业务承压,营收占比为5.28%,上半年实现营收为4.10亿元,同比下降45.97%。财富管理与机构业务作为国信证券营收占比最重的业务板块,上半年实现营收36.03亿元,同比减少4.70%。国信证券业绩表现增长最为明显的则属资管业务,上半年实现营收4.16亿元,同比上升87.10%。截至9月4日,国信证券总市值为869亿元。
在策略的运用上,国信证券表示,公司创新策略持续落地,在做好固收、权益等传统优势策略基础上,发行了挂钩黄金的固收+、挂钩衍生品的指数增强等新策略。
本文综合自公司公告、Wind、财联社及公开信息
标签: 复牌
相关文章
-
688228,重大资产重组,周一复牌!详细阅读
登录新浪财经APP 搜索【信披】查看更多考评等级 炒股就看金麒麟分析师研报,权威,专业,及时,全面,助您挖掘潜力主题机会! 开普云(68822...
2025-08-25 89 复牌
-
终止筹划控制权变更,时空科技7月30日起复牌详细阅读
7月29日晚间,时空科技(605178)披露公告称,公司控股股东、实际控制人宫殿海终止筹划控制权变更的重大事项。公司股票将于7月30日开市起复牌...
2025-07-29 73 复牌
-
加幂科技复牌后一度涨超25% 拟认购South Pacific新股份详细阅读
加幂科技(08198)复牌后一度涨超25%,截至发稿,股价上涨10.98%,现报4.75港元,成交额3507.30万港元。 加幂科技发布公告...
2025-07-29 72 复牌
-
汇绿生态:拟购买钧恒科技49%股权 7月28日复牌详细阅读
转自:证券时报 人民财讯7月25日电,汇绿生态(001267 7月25日晚间披露重组预案,公司拟通过发行股份及支付现金的方式,向彭开盛等7名交易对方购...
2025-07-26 78 复牌
-
*ST亚振数次停牌核查 下周一复牌!A股逾870亿元解禁洪流来袭详细阅读
炒股就看金麒麟分析师研报,权威,专业,及时,全面,助您挖掘潜力主题机会! 暴涨近83%,这只ST股即将复牌。 7月18日盘后,*ST亚振发...
2025-07-20 79 复牌
-
长鸿高科:拟购买广西长科100%股权 股票将于7月21日复牌详细阅读
长鸿高科(605008.SH 公告称,公司拟通过发行股份、可转换公司债券及支付现金方式,购买广西长科新材料有限公司100%股权,并向不超过35名特定...
2025-07-18 74 复牌
