重磅!医疗、外商投资领域利好来了!
炒股就看金麒麟分析师研报,权威,专业,及时,全面,助您挖掘潜力主题机会!
作者: 券商中国 周乐
周末,医疗领域迎来利好政策。
9月8日,据商务部官网, 商务部、国家卫生健康委、国家药监局发布关于在医疗领域开展扩大开放试点工作的通知(以下简称“通知”),拟在医疗领域开展扩大开放试点工作,拟允许在北京、天津、上海、南京、苏州、福州、广州、深圳和海南全岛设立外商独资医院(中医类除外,不含并购公立医院)。
同日,外商投资领域也迎来重大消息。2024年版外资准入负面清单发布,取消了制造业领域最后2个条目,“出版物印刷须由中方控股”以及“禁止投资中药饮片的蒸、炒、炙、煅等炮制技术的应用及中成药保密处方产品的生产”。也就是说,制造业领域外资准入限制全部清零。
另外,商务部的最新表态也释放重大信号。商务部副部长兼国际贸易谈判副代表凌激9月8日在第二十四届中国国际投资贸易洽谈会开幕式上表示,“我们将扩大市场准入和自主开放,持续优化营商环境,鼓励更多优质外资进入中国市场,进一步完善外资企业圆桌会议制度,认真倾听并努力解决外资企业的合理诉求。”
重磅发布
9月8日,据商务部官网,商务部、国家卫生健康委、国家药监局发布关于在医疗领域开展扩大开放试点工作的通知(以下简称“通知”),拟在医疗领域开展扩大开放试点工作。

通知指出,为贯彻落实党的二十届三中全会关于扩大自主开放的决策部署,引进外资促进我国医疗相关领域高质量发展,更好满足人民群众医疗健康需求,拟在医疗领域开展扩大开放试点工作。
通知提出:
在生物技术领域,自本通知印发之日起,在中国(北京)自由贸易试验区、中国(上海)自由贸易试验区、中国(广东)自由贸易试验区和海南自由贸易港允许外商投资企业从事人体干细胞、基因诊断与治疗技术开发和技术应用,以用于产品注册上市和生产。所有经过注册上市和批准生产的产品,可在全国范围使用。拟进行试点的外商投资企业应遵守我国相关法律、行政法规等规定,符合人类遗传资源管理、药品临床试验(含国际多中心临床试验)、药品注册上市、药品生产、伦理审查等规定要求,并履行相关管理程序。
在独资医院领域,拟允许在北京、天津、上海、南京、苏州、福州、广州、深圳和海南全岛设立外商独资医院(中医类除外,不含并购公立医院)。设立外商独资医院的具体条件、要求和程序等将另行通知。
试点地区商务、卫生健康、人类遗传资源、药品监督管理主管部门要按照职责分工,加大政策宣传力度,主动对接有意愿的外商投资企业并加强服务;同时,要加强部门间会商,并在各自职责范围内依法对试点企业实施监督管理,及时识别、有效防范风险,扎实推进生物技术和独资医院领域扩大开放试点工作,确保试点工作取得实效。
通知指出,试点过程中遇到的问题,请及时联系商务部、国家卫生健康委和国家药监局。
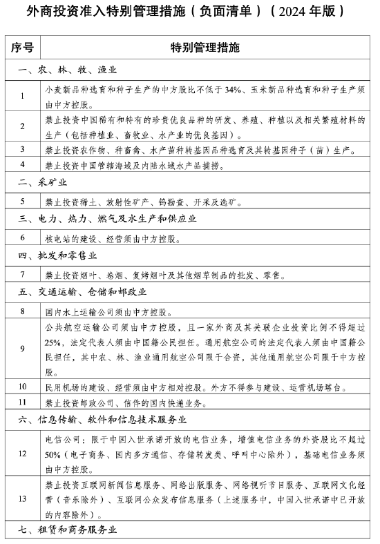
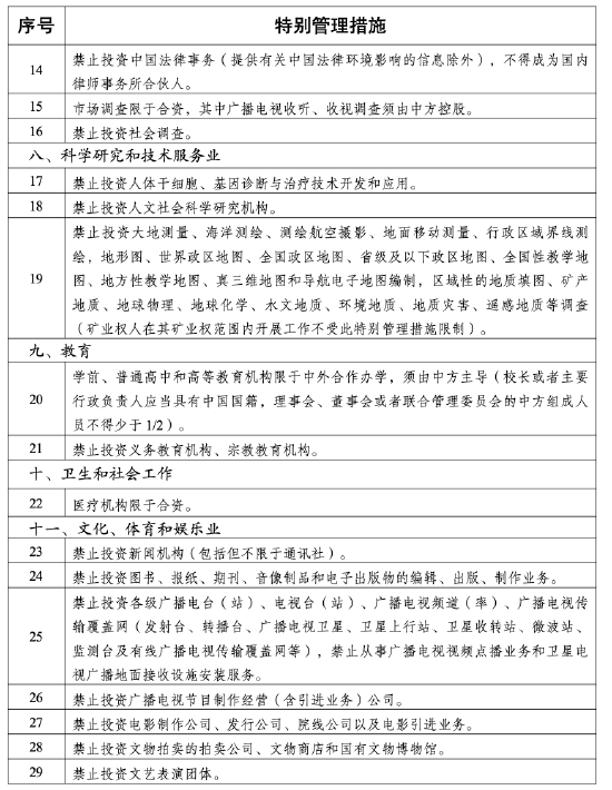
同日,据国家发改委官网,经党中央、国务院同意,国家发展改革委、商务部于2024年9月8日发布第23号令,全文发布《外商投资准入特别管理措施(负面清单)(2024年版)》,自2024年11月1日起施行。《外商投资准入特别管理措施(负面清单)(2021年版)》同时废止。
2024年版全国外资准入负面清单限制措施由31条减至29条,删除了“出版物印刷须由中方控股”,以及“禁止投资中药饮片的蒸、炒、炙、煅等炮制技术的应用及中成药保密处方产品的生产”2个条目,制造业领域外资准入限制措施实现“清零”。
国家发展改革委将会同商务部等部门、各地区,深入实施准入前国民待遇加负面清单管理制度,落实好2024年版全国外资准入负面清单,确保新开放措施及时落地。对负面清单之外的领域,按照内外资一致原则管理,给予外商投资企业国民待遇。同时,坚持统筹开放和安全,扎实做好风险防控工作。


最新发声
商务部副部长兼国际贸易谈判副代表凌激9月8日在第二十四届中国国际投资贸易洽谈会开幕式上表示,商务部将推进高层次对外开放,促进双向投资高质量发展。
他表示,“我们将扩大市场准入和自主开放,持续优化营商环境,鼓励更多优质外资进入中国市场,进一步完善外资企业圆桌会议制度,认真倾听并努力解决外资企业的合理诉求。”
凌激表示,会与各方一道,将投洽会打造成为新时代中国高水平对外开放的重要窗口,以及投资中国、服务高质量共建“一带一路”、促进中国对外投资的优质平台。
商务部国际贸易谈判副代表李詠箑日前表示,将推出一系列鼓励外商投资的举措,包括继续放宽外资市场准入、进一步放宽外国投资者战略投资上市公司的限制等。
商务部将修订和发布《外国投资者对上市公司战略投资管理办法》,进一步放宽外国投资者战略投资上市公司的限制,拓宽外商投资的渠道,引导更多的优质外资进入资本市场长期投资。
在放宽外资市场准入方面,新版外资准入负面清单将在修订后发布,在全国范围内实现制造业领域限制措施“清零”,推动在电信、互联网、教育、文化、医疗等领域有序扩大开放。
“我们将加大鼓励政策的力度,修订《鼓励外商投资产业目录》,进一步增加鼓励的条目。聚焦先进制造业以及生产性服务业、数智技术、绿色技术应用等相关领域,而且还要鼓励加大对中西部和东北地区的投资。”李詠箑说。
标签: 好来
相关文章
-
利好来了!两部门发文:推动新能源上网电价全面由市场形成 新型电力系统迈出关键步伐详细阅读
炒股就看金麒麟分析师研报,权威,专业,及时,全面,助您挖掘潜力主题机会! 新能源上网电价市场化改革迈出关键步伐,将对电力行业带来深远影响。 ...
2025-02-09 95 好来
-
利好来了!外资:做多中国股票!详细阅读
炒股就看金麒麟分析师研报,权威,专业,及时,全面,助您挖掘潜力主题机会! 多家外资机构发声,集体看好中国资产! 据最新消息,美国银行的策略...
2025-02-08 83 好来
-
利好来了!央行、证监会联合官宣详细阅读
专题:关于互换便利!央行、证监会最新发布 炒股就看金麒麟分析师研报,权威,专业,及时,全面,助您挖掘潜力主题机会! 利好来了。 据证监会消...
2024-12-31 92 好来
-
利好来袭!七大交易所,减免费用!央行重磅发布,三部门联合部署!影响一周市场的十大消息详细阅读
信息量大!央行发布金融稳定报告 12月27日,中国人民银行(下称“央行”)发布《中国金融稳定报告(2024)》(下称“报告”),对中国金融体系...
2024-12-29 101 好来
-
利好来袭!财政部重磅发布!中金、中信抢先出手!证监会等七部门联合发文!影响一周市场的十大消息详细阅读
登录新浪财经APP 搜索【信披】查看更多考评等级 炒股就看金麒麟分析师研报,权威,专业,及时,全面,助您挖掘潜力主题机会! 1 何立峰:坚...
2024-10-13 148 好来
